Neck Injury Criterion (Nij)
Overview:
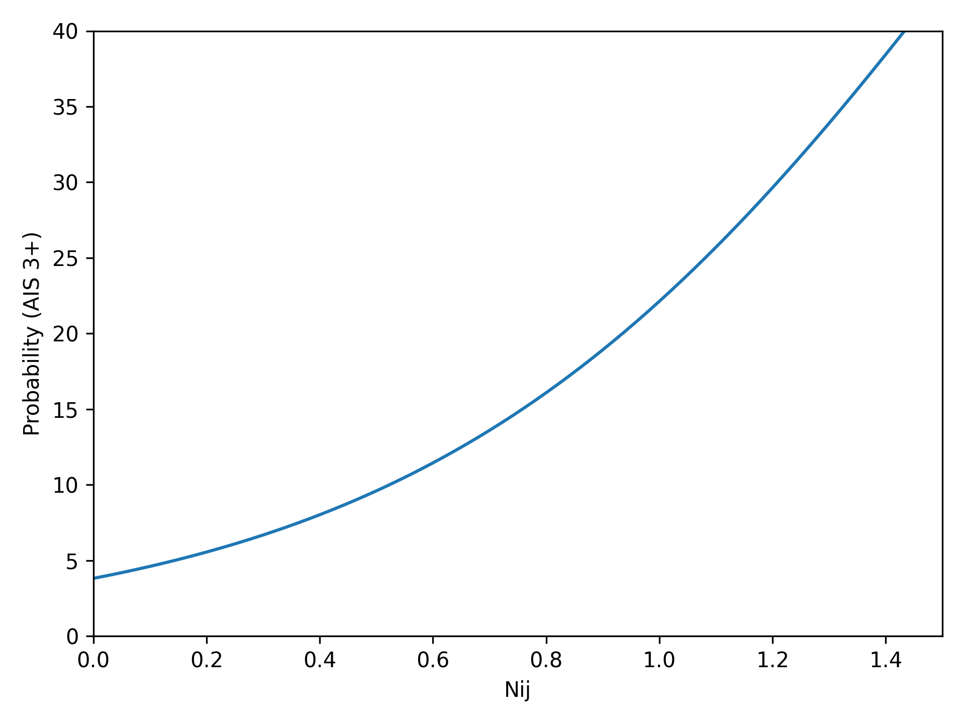
Neck Injury Criterion (Nij) uses the neck axial force and the neck flexion/extension moment of the upper or lower neck to predict injury [1]. A Nij value greater than 1.4 correlates to a 40% risk of AIS ≥ 3 neck injury, which inlcudes serious injuries such as cervical spine fractures or dislocations [1]. The Polarity Permutations below represent the four combinations of axial force direction (tension or compression) and bending moment direction (flexion or extension) [1]. These permutations represent different loading modes that the neck can experience during a crash, and each has distinct critical values for injury [1].
Required Signals:
- Flexion/Extension Moment of the Upper or Lower Neck (Y)
- Tension/Compression Force of the Upper or Lower Neck (Z)
Calculation:
- Filter neck force data (CFC = 1000) and neck moment data (CFC = 600) according to J211-1
- Apply Neck Moment Corrections
- Calculate Nij for each polarity permutation
= Axial Force, = Critical Force Value, = Flexion/Extension Moment, = Critical Moment Value
Polarity Permutations [1]
| Force Condition | Moment Condition | |
|---|---|---|
| Ntf | , Tension | , Flexion |
| Nte | , Tension | , Extension |
| Ncf | , Compression | , Flexion |
| Nce | , Compression | , Extension |
Reference Values [1] [2] [3]
Upper Neck Critical Values In-Position
| ATD | (, Tension) | (, Compression) | (, Flexion) | (, Extension) |
|---|---|---|---|---|
| HIII - M95 | 8180 | -7480 | 405 | -177 |
| HIII - M50 | 6806.0 | -6160.0 | 310.0 | -135.0 |
| HIII - F05 | 4287 | -3880 | 155 | -67 |
| HIII - 10yo | 3710 | -3390 | 125 | -54.8 |
| HIII - 6yo | 3080 | -2820 | 96 | -42 |
| HIII - 3yo | 2330 | -2130 | 67 | -29.3 |
| CRABI - 18mo | 1760 | -1610 | 46.8 | -20.4 |
| CRABI - 12mo | 1610 | -1470 | 42.5 | -18.6 |
| CRABI - 6mo | 1510 | -1380 | 39.5 | -17.3 |
| THOR - M50 | 4200 | -4520 | 60 | -79.2 |
| SID - IIs | 4260 | -3900 | 153 | -66.9 |
In position testing refers to crash testing where the ATD is properly seated and restrained, similar to a typical driving scenario [4]. Out of position testing refers to crash testing where the ATD may be in a non-seated posture or have shifted from their seat [4].
Upper Neck Critical Values Out-of-Position
| ATD | (, Tension) | (, Compression) | (, Flexion) | (, Extension) |
|---|---|---|---|---|
| HIII - M95 | 7480 | -7480 | 405 | -162 |
| HIII - M50 | 6200 | -6200 | 305.0 | -122.0 |
| HIII - F05 | 3880 | -3880 | 155 | -61 |
| HIII - 10yo | 3710 | -3390 | 125 | -50.1 |
| HIII - 6yo | 2820 | -2820 | 96 | -38.4 |
| HIII - 3yo | 2130 | -2130 | 67 | -26.8 |
| CRABI - 18mo | 1610 | -1610 | 46.8 | -18.7 |
| CRABI - 12mo | 1460 | -1460 | 43 | -17 |
| CRABI - 6mo | 1380 | -1380 | 39.5 | -15.8 |
| SID - IIs | 4260 | -3900 | 153 | -66.9 |
Lower Neck Critical Values In-Position
| ATD | (, Tension) | (, Compression) | (, Flexion) | (, Extension) |
|---|---|---|---|---|
| HIII - M95 | 8180 | -7480 | 810 | -354 |
| HIII - M50 | 6780 | -6200 | 610.0 | -266.0 |
| HIII - F05 | 4260 | -3900 | 306 | -134 |
| HIII - 10yo | 3710 | -3390 | 250 | -110 |
| HIII - 6yo | 3080 | -2820 | 96 | -42 |
| HIII - 3yo | 2330 | -2130 | 67 | -29.3 |
| CRABI - 18mo | 1760 | -1610 | 93.6 | -40.8 |
| CRABI - 12mo | 1610 | -1470 | 85 | -37.2 |
| CRABI - 6mo | 1510 | -1380 | 79 | -34.6 |
| SID - IIs | 4260 | -3900 | 306 | -134 |
Lower Neck Critical Values Out-of-Position
| ATD | (, Tension) | (, Compression) | (, Flexion) | (, Extension) |
|---|---|---|---|---|
| HIII - M95 | 7480 | -7480 | 810 | -324 |
| HIII - M50 | 6200 | -6200 | 610.0 | -244.0 |
| HIII - F05 | 3900 | -3900 | 155 | -61 |
| HIII - 10yo | 3390 | -3390 | 250 | -100 |
| HIII - 6yo | 2820 | -2820 | 192 | -76.8 |
| HIII - 3yo | 2130 | -2130 | 68 | -27 |
| CRABI - 18mo | 1610 | -1610 | 93.6 | -37.4 |
| CRABI - 12mo | 1470 | -1470 | 85 | -34 |
| CRABI - 6mo | 1380 | -1380 | 79 | -31.6 |
| SID - IIs | 3900 | -3900 | 306 | -122 |
Injury Criteria [1]
| Parameter | IARV | Good - Acceptable | Acceptable - Marginal | Marginal - Poor |
|---|---|---|---|---|
| 1.00 | 0.80 | 1.00 | 1.20 | |
| Neck Axial Tension (kN) | 3.3 | 2.6 | 3.3 | 4.0 |
| Neck Compression (kN) | 4.0 | 3.2 | 4.0 | 4.8 |
NCAP Combined Injury Rating [5]
Where represents the neck tension or compression force for HII M50
Where represents the neck tension or compression force for HII F05


References
[1] Mertz, Harold J. "Anthropomorphic test devices." Accidental injury: Biomechanics and prevention. New York, NY: Springer New York, 1993. 66-84.
[2] National Highway Traffic Safety Administration. (2000). Federal Motor Vehicle Safety Standards; Occupant Crash Protection; Final Rule. Federal Register, 65(208), 67691–67703.
[3] Craig, M., et al. "Injury criteria for the THOR 50th male ATD." National Highway Traffic Safety Administration (2020).
[4] "Guidelines for Using the UMTRI ATD Positioning for ATD and Seat Positioning (Version I)". Insurance Institute for Highway Safety, January 2003.
[5] Wong, Yeun, et al. "A Data Processing System for the NCAP Combined Injury Rating". National Highway Traffic Safety Administration.